时至今日,肥胖与2型糖尿病这一极难攻克的疾病存在密切关联已成为一种共识。被迫忌口的人们可能要问了,猪那么胖难道就不会得糖尿病吗?
关于这个问题,2020年12月17日,国际一流学术期刊《Cell Metabolism》在线发表了上海交通大学附属第六人民医院贾伟教授团队名为“Hyocholic acid species improve glucose homeostasis through a distinct TGR5 and FXR signaling mechanism”的研究,揭示猪不易患糖尿病的背后机制:猪胆酸通过不同的TGR5和FXR信号机制来改善葡萄糖稳态。

DOI: 10.1016/j.cmet.2020.11.017
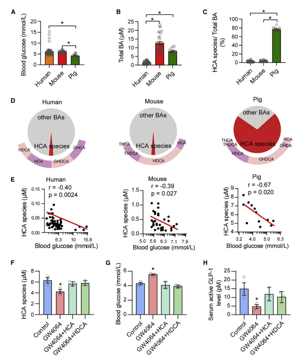
胆汁酸是协助乳化和吸收脂肪和胆固醇的消化剂,也可作为重要的信号分子调节自身的新陈代谢和合成。研究人员检测了不同生物体内的胆汁酸和空腹血糖水平,他们发现,猪胆酸(HCA)及其衍生物在人体血液中只存在痕量,但在猪体内约占胆汁酸(BA)库的76%。并且,HCAs与血糖标志物之间存在很强的负相关性。

人、小鼠、猪空腹血糖,胆汁酸
研究人员假设,猪体内高丰度的HCA及其衍生物可能在葡萄糖稳态的调节中发挥关键作用。进一步分析证实了这一猜想,在猪及小鼠体内,HCAs处理可抑制BA消耗引起的血糖升高,并改善胰高血糖素样肽1(GLP-1)的分泌。

HCA对糖尿病小鼠GLP-1分泌的调节
研究人员进一步研究了HCAs诱导肠道内分泌细胞GLP-1生成和分泌的机制。他们发现, HCAs对于胆汁酸受体有独特的效果,它能同时激动膜受体TGR5并拮抗核受体FXR,从而升高GLP-1水平。

示意图
通过进一步分析正常人、糖尿病前期、糖尿病患者的GLP-1水平与葡萄糖稳态、HCAs的关系,研究人员发现以上三组血清中HCAs水平逐步下降,且HCAs水平与餐后60min、120min的GLP-1水平及0-120min GLP-1分泌的曲线下面积具有显著的正相关性,与空腹、餐后120min血糖、糖化血红蛋白水平显著的负相关。

人类HCA血清水平与疾病指标的关系
总而言之,在人类、小鼠以及猪体内,HCAs与血糖水平呈负相关,通过一种独特的TGR5和FXR信号机制促进GLP-1的产生和分泌。同时,研究人员在临床队列研究中证实,HCAs种类的血清浓度降低与糖尿病有关,并且与血糖指标密切相关。
如何通过HCAs治疗糖尿病、如何通过肠道菌提高糖尿病患者HCA的水平?在下一步研究中解决这些问题或将成为我们未来战胜糖尿病的方向。
来源:生物探索