Nature:快感缺失还能逆转吗?揭示大脑恢复力的潜在路径

发布日期:2024-12-11
来源:生物探索
浏览次数:2207
抑郁症,这种困扰全球数亿人的心理健康问题,常常伴随着一种令人痛苦的情绪体验——快感缺失(anhedonia)。这种现象不仅让人们对曾经令人愉悦的事物失去兴趣,更显著地影响他们追求和享受生活奖励的能力。尽管我们知道,抑郁症与大脑功能失调密切相关,但隐藏在其背后的神经机制仍然是未解的谜题。

为了探究这一现象的神经密码,Nature的研究报道Understanding the neural code of stress to control anhedonia,使用小鼠模型,通过慢性社会挫败应激(chronic social defeat stress, CSDS)来模拟长期压力对大脑和行为的影响。在这项研究中,研究人员发现了令人惊叹的差异:尽管所有小鼠都经历了相同的压力,但只有部分小鼠表现出快感缺失的典型特征,包括对高价值奖励(如糖水)的偏好下降,以及社交行为的显著减少。而其他小鼠则展现出惊人的恢复力,似乎能够抵抗压力的负面影响。这种现象引发了一个关键问题:是什么导致了这些行为和情绪上的个体差异?

通过神经记录技术(Neuropixels探针),研究人员深入探查了小鼠基底外侧杏仁核(basolateral amygdala, BLA)和腹侧海马CA1区域(ventral CA1, vCA1)的神经活动。这些区域被认为是处理情绪和奖励行为的核心节点。研究发现,恢复力强的小鼠大脑中存在清晰的奖励选择表征,而易感小鼠则展现出类似“反刍”的神经模式,这可能导致它们陷入低价值奖励的循环中。此外,通过对vCA1-BLA神经通路的精准调控,研究人员成功逆转了这些异常神经动态,并显著改善了快感缺失相关的行为。这一发现不仅揭示了抑郁症背后的关键机制,还为未来针对性治疗开辟了全新路径。

从复杂的大脑网络到精准的神经干预,该研究不仅帮助我们更深入地了解了压力对情绪和行为的影响,还展示了神经科学在解决心理健康难题上的巨大潜力。快感缺失的神经密码,或许正是解开抑郁症治疗之谜的关键一步。


快感缺失的秘密:为何它是抑郁症的核心症状?

在我们的一生中,追求快乐和奖励是驱动行为的重要动力。然而,对于抑郁症患者来说,这一基本的心理功能往往被深刻改变。快感缺失(anhedonia),即对奖励体验的感知和追求能力的下降,被认为是抑郁症的核心特征之一。这不仅仅是情绪低落的问题,它还影响着患者对生活的投入、社交互动以及实现目标的能力。无论是对一顿美餐、一次旅行,还是与亲朋好友的互动,抑郁症患者可能感到毫无兴趣,甚至完全失去愉悦感。

快感缺失的影响远不止于此。研究表明,这一症状还会显著削弱个体的决策能力,导致他们在面对奖励和价值选择时陷入迷茫。这种现象的神经基础是什么?又是什么让一些人在经历压力后更容易陷入快感缺失,而另一些人则表现出令人羡慕的恢复力?为解答这些谜题,研究人员转向了小鼠模型。

在实验中,研究人员采用慢性社会挫败应激(chronic social defeat stress, CSDS)模型,通过重复的社会压力模拟人类长期承受压力的情景。结果发现,小鼠的反应显现出显著的个体差异:部分小鼠对奖励(如糖水)保持强烈的偏好,被归类为恢复力个体;而另一部分小鼠则表现出明显的快感缺失特征,包括对糖水兴趣下降、社交退缩等。这一行为上的分化为深入研究快感缺失背后的神经机制提供了切入口。


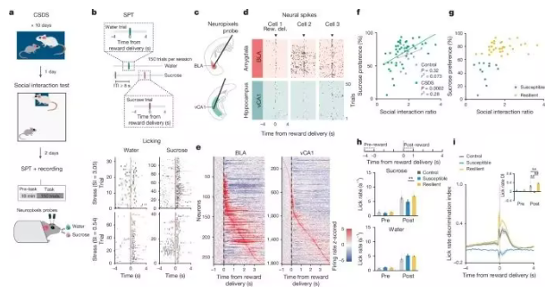
慢性社会挫败应激(CSDS)后恢复力和易感小鼠的行为特征差异(Credit: Nature)

实验设计

(a) 展示了糖水偏好实验(SPT)和Neuropixels神经记录技术的实验流程。CSDS模型用于诱导小鼠的压力行为,然后通过SPT评估小鼠的奖励偏好,同时在基底外侧杏仁核(BLA)和腹侧海马CA1(vCA1)中记录神经活动。

(b) SPT的具体实验流程图显示,小鼠可自由选择糖水或普通水,并记录其舔舐行为。图中例举了两只小鼠的舔舐行为轨迹(lick rasters):恢复力小鼠显示出较高的糖水偏好,而易感小鼠对糖水的兴趣显著降低。

神经记录目标

(c) 通过Neuropixels探针,研究人员在BLA和vCA1区域同时记录了神经活动,为分析这些脑区在奖励选择中的作用提供了基础数据。

神经活动与奖励行为

(d) 示例图展示了BLA和vCA1在任务期间的神经放电轨迹;(e) 则显示了奖励递送前后(时间点为0)的BLA和vCA1神经元的时间直方图(peristimulus time histogram),显示出神经活动的显著变化。

糖水偏好与社会行为的关联

(f) 结果表明,在CSDS组(n=45)中,糖水偏好与社会互动得分之间呈显著正相关,而对照组(n=15)中未观察到这一关联。这表明糖水偏好和社交行为可能共享相似的神经调控机制。

行为分组与差异

(g) 通过无监督K均值聚类(K-means clustering),将CSDS小鼠分为恢复力组和易感组,展现了两者在行为特征上的显著差异。

(h) 易感小鼠(n=12)在奖励递送后的舔舐速率显著低于恢复力小鼠(n=33),表明其对奖励的兴趣和动机降低。

(i) 易感小鼠的舔舐速率区分指数(discrimination index, DI)显著低于对照组和恢复力组。在奖励递送前后的对比中,恢复力组表现出更高的DI值,而易感组几乎没有区别。

压力下的分化:为何有些个体更脆弱?

在这一实验模型中,这些被称为“恢复力个体”的小鼠,似乎能够抵御压力的负面影响。然而,另一部分小鼠表现出明显的快感缺失特征:它们对糖水的偏好下降,社交行为减少,甚至完全避免互动。这些被分类为“易感个体”的小鼠,正是研究压力和抑郁症机制的重点对象。

研究进一步揭示了这些行为差异背后的神经基础。通过对基底外侧杏仁核(basolateral amygdala, BLA)和腹侧海马CA1(ventral CA1, vCA1)的高密度神经记录,研究人员发现,恢复力小鼠的BLA神经活动对奖励选择表现出更强的区分能力。而在易感小鼠中,BLA的神经活动则呈现出一种“反刍”模式,它们反复评估过去的选择,导致难以从低价值奖励中摆脱。此外,易感个体的BLA神经群体动态更加复杂,休息状态下出现更多的异常神经活动模式。

解码大脑:BLA与vCA1的双重角色

在人类和动物的大脑中,有两个重要的神经节点在调控情绪和奖励行为中扮演了关键角色:基底外侧杏仁核(basolateral amygdala, BLA)和腹侧海马CA1(ventral CA1, vCA1)。这两个区域不仅在结构上紧密连接,还通过复杂的神经动态共同影响行为选择和情绪体验。

BLA是大脑处理情绪的核心节点之一,被称为“情绪的守门人”。它在评估奖励价值、威胁检测和决策中起着关键作用。具体来说,BLA能够根据奖励的不同价值形成清晰的神经表征,从而指导个体选择更高价值的奖励。而vCA1则是海马的一部分,与学习和记忆密切相关,同时也是奖励行为的重要调节者。它通过预测奖励的出现并驱动奖励相关的行为,为个体提供行动的动力。

研究发现,在慢性社会挫败应激(CSDS)模型中,BLA和vCA1在压力后的功能表现存在显著差异。恢复力小鼠的BLA神经活动展现出对奖励选择的强区分能力,无论是在奖励到来前还是之后,这些神经活动都能清晰地指向更高价值的选择(如糖水)。而易感小鼠的BLA活动则变得模糊,其神经活动不再准确区分高低奖励,导致行为上对奖励的追求减弱。

更有趣的是,vCA1与BLA之间的神经联系在压力下也受到显著影响。在恢复力个体中,vCA1向BLA传递的信息能够强化高价值奖励的表征,从而促使更好的奖励选择。而在易感个体中,这一联系变得紊乱,尤其是在做出选择前,vCA1与BLA的协同活动水平显著下降,进一步加剧了快感缺失的行为表现。

神经动态的揭示:恢复力与脆弱性的独特标志

压力如何在大脑中留下印记?研究人员通过高密度神经记录技术(Neuropixels探针),发现了恢复力强和易感小鼠在神经活动模式上的显著差异,尤其是在奖励选择和决策过程中展现出截然不同的神经动态。

如上所述,恢复力小鼠的大脑更容易区分高价值和低价值奖励,从而促进更积极的决策行为。相比之下,易感小鼠的BLA神经活动呈现出一种“模糊化”的状态。此外,这些小鼠的BLA还表现出一种类似“反刍”的活动模式——神经群体频繁地编码“是否保持原有选择”或“是否改变选择”。这种反复评估的模式,不仅干扰了决策效率,还可能是快感缺失行为的重要神经基础。

更为复杂的是,易感个体的大脑在静息状态下展现出更多独特的神经群体活动状态(hidden states),这些状态的数量和变化频率远高于恢复力个体。这种高维度的神经动态可能反映了易感个体对压力的持续性反应,使得其难以从低价值循环中脱离。

大脑的“反刍模式”:易感个体为何难以摆脱低价值循环?

当压力将一些个体推入快感缺失的深渊时,他们的大脑似乎陷入了一种“反刍模式”。这种模式表现为对过去选择的过度评估和对未来决策的高度纠结。研究人员通过慢性社会挫败应激(CSDS)模型,揭示了这一反刍式神经活动如何影响易感小鼠的行为决策,并将其锁定在低价值循环中。

在易感小鼠的基底外侧杏仁核(basolateral amygdala, BLA),神经活动展现出对“是否改变选择”或“是否保持当前选择”的持续评估。这种模式类似于人类在压力和抑郁状态下常见的反刍行为,即反复思考过去的决定或未来的可能结果。研究发现,这些神经元的活动并没有带来更高的决策质量,反而降低了对高价值奖励(如糖水)的选择倾向,导致行为上偏好低价值的水奖励。这一异常模式与快感缺失密切相关,使易感个体难以从压力的阴影中摆脱。

更具体地说,通过分析BLA的神经群体活动,研究人员发现,易感小鼠在奖励选择前(预期阶段)的神经动态中,隐藏状态(hidden states)复杂且多样。这些状态在决策过程中频繁切换,反映出大脑在评估奖励时的不稳定性和过度纠结。这种反复的内部神经冲突不仅延缓了决策,还可能削弱了对高价值奖励的正向强化作用。

相比之下,恢复力小鼠的BLA神经活动展现出一种更高效的模式:其神经元能够快速而清晰地编码高价值奖励,并通过稳定的群体活动推动积极的选择。这种差异表明,易感个体的“反刍模式”可能是其陷入低价值循环的重要原因。

这些发现为我们理解压力和快感缺失提供了新的视角:反刍式神经活动不仅是行为的结果,可能也是推动快感缺失恶化的内在动力。

精准干预的奇迹:神经调控如何扭转局势?

当面对压力诱导的快感缺失和低价值决策循环时,有没有可能通过精准的神经调控来逆转这一局面?研究人员的答案是肯定的。在对慢性社会挫败应激(CSDS)模型小鼠的研究中,通过调控腹侧海马CA1(ventral CA1, vCA1)到基底外侧杏仁核(basolateral amygdala, BLA)的神经通路,不仅修复了异常的神经动态,还显著改善了行为表现。

研究显示,vCA1和BLA的协同作用在奖励选择中至关重要。然而,易感小鼠在这一通路中的功能显著受损,尤其是在高价值奖励(如糖水)选择前,vCA1与BLA之间的神经连接变得紊乱。为了修复这一问题,研究人员采用化学遗传学技术(chemogenetics),通过激活vCA1中投射到BLA的神经元来增强这一通路的功能。

这一干预带来了令人振奋的结果。在小鼠的糖水偏好实验中,原本对高价值奖励兴趣低迷的易感个体,在接受vCA1-BLA通路的激活后,表现出了显著的行为改善。小鼠的糖水选择显著增加,表现出与恢复力小鼠更为接近的行为模式。此外,神经动态的变化同样令人瞩目:BLA中的异常“反刍模式”被有效抑制,神经活动不再反复纠结于“保持”或“改变”选择,而是更清晰地编码高价值奖励的选择。

这一干预还改变了静息状态下的神经群体活动模式。易感小鼠的BLA中,原本过多的隐藏状态(hidden states)被显著减少,神经活动恢复到更稳定的水平。通过这些神经和行为的双重改善,研究证明了精准调控vCA1-BLA通路不仅能够修复神经网络的异常,还能够真正逆转压力对行为的负面影响。

不仅仅是行为:从静息状态解读压力的神经足迹

当一个个体静静地坐着,没有外界任务或刺激时,他的大脑仍在进行复杂的内部活动。这些静息状态下的神经活动,或许比行为表现更能揭示压力对大脑的深远影响。在研究慢性社会挫败应激(CSDS)模型的小鼠时,研究人员发现,这些静息神经动态不仅揭示了压力对大脑的损伤,还可能成为预测快感缺失的重要生物标志物。

通过对基底外侧杏仁核(basolateral amygdala, BLA)的高密度神经记录,研究人员发现,易感小鼠在静息状态下的神经活动模式显著不同于恢复力个体和正常对照组。尤其是易感小鼠的BLA中,隐藏状态(hidden states)的数量远远高于其他小鼠。这些隐藏状态反映了神经群体活动在不同维度上的复杂性,表明易感小鼠的大脑在没有明确任务的情况下仍然处于异常的高动态活跃状态。这种现象类似于人类抑郁症患者在静息状态下表现出的神经网络过度激活。

此外,研究还发现,易感小鼠的BLA神经活动表现出更低的时间相关性,即神经群体活动在时间维度上的波动性更大。这种变化可能反映了大脑在应对压力后的功能失调——无法保持稳定的神经状态。这种过度的神经变异性或许就是行为异常的重要驱动力之一。

有趣的是,通过机器学习分析这些静息状态下的神经特征,研究人员能够精准区分易感小鼠和恢复力小鼠,甚至比单独依靠行为数据更为准确。这一发现提示,静息状态下的神经活动可能是评估压力影响的强大工具,尤其是在行为症状尚未完全显现时。

从小鼠到人:这项发现对未来治疗的启示

压力和快感缺失不仅是小鼠实验中的研究课题,更是人类面临的巨大挑战。抑郁症作为一种常见的情绪障碍,其核心症状快感缺失(anhedonia)严重影响患者的生活质量。然而,目前的治疗方法,包括药物和心理干预,往往无法对所有患者产生持续效果。针对这一问题,基于本研究的小鼠模型发现,我们或许可以为未来的抑郁症治疗找到新的方向。

研究显示,腹侧海马CA1(ventral CA1, vCA1)和基底外侧杏仁核(basolateral amygdala, BLA)之间的神经通路在调节情绪和奖励行为中扮演了关键角色。尤其是在快感缺失的易感个体中,vCA1-BLA通路的功能失调导致了大脑对奖励的评价和决策能力下降。这一发现为我们提供了一个全新的神经调控靶点:通过修复这一通路,可以逆转抑郁症的神经动态异常,改善患者的行为表现。

更重要的是,这项研究采用了化学遗传学技术(chemogenetics)成功激活了vCA1-BLA通路,恢复了易感个体的正常神经动态和行为表现。这种干预方式提示,未来的临床治疗或许可以利用类似的神经调控方法,如深部脑刺激(DBS)或非侵入性脑刺激技术(如经颅磁刺激,TMS),针对特定的神经通路进行精准调控,从而改善患者的情绪和快感缺失症状。

此外,该研究揭示的静息状态下的神经特征为抑郁症的早期检测提供了可能性。通过对静息神经活动模式的分析,可以开发出预测压力和情绪障碍的生物标志物。这将为心理健康问题的早期诊断开辟新途径,让患者能够更早地获得干预。

从小鼠到人,这项研究为抑郁症的治疗提供了新希望:通过精准的神经调控技术,我们可以重新连接被压力切断的大脑回路,帮助患者重新拾起对生活的热情和渴望。未来,这一发现或许将成为改变抑郁症治疗范式的关键一步。