Nat Neurosci:星形胶质细胞清除淀粉样斑块并保持阿尔茨海默氏症小鼠模型的认知功能

发布日期:2025-11-27
来源:生物谷
浏览次数:940
贝勒医学院的研究人员发现了一种自然机制,能在阿尔茨海默病小鼠模型中清除大脑中已有的淀粉样蛋白斑块,并保护认知功能。该机制通过招募大脑中的星形胶质细胞来清除在许多阿尔茨海默病患者大脑中积聚的有毒淀粉样蛋白斑块。



提高Sox9(一种在衰老过程中调节星形胶质细胞功能的关键蛋白)的产量,能够触发星形胶质细胞清除淀粉样蛋白斑块的能力。这项发表在Nature Neuroscience杂志上的研究,提出了一种基于星形胶质细胞的潜在治疗方法,以改善神经退行性疾病中的认知衰退。

"星形胶质细胞执行多种任务,对正常大脑功能至关重要,包括促进大脑通讯和记忆存储。随着大脑衰老,星形胶质细胞表现出显著的功能改变;然而,这些改变在衰老和神经退行性变中所起的作用尚不清楚,"该研究的第一作者Dong-Joo Choi博士说。他在进行该项目时,任职于贝勒医学院细胞与基因治疗中心和神经外科系。Choi目前是休斯顿德克萨斯大学健康科学中心分子医学研究所神经免疫与胶质生物学中心的助理教授。

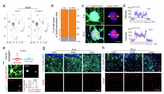
在当前的研究中,研究人员旨在识别与星形胶质细胞衰老和阿尔茨海默病相关的机制,并重点关注Sox9,因为该蛋白是衰老星形胶质细胞中多个基因的顶级调控因子。

"我们操纵了Sox9基因的表达,以评估其在衰老大脑和阿尔茨海默病模型中维持星形胶质细胞功能的作用,"该研究的通讯作者、贝勒医学院神经外科系教授、Russell J. and Marian K. Blattner主席、癌症神经科学中心主任、Dan L Duncan综合癌症中心成员、德州儿童医院Jan and Dan Duncan神经研究所首席研究员Benjamin Deneen博士说。

"我们实验设计的一个重要点是,我们使用的阿尔茨海默病小鼠模型已经出现了认知障碍(如记忆缺陷),并且大脑中已有淀粉样蛋白斑块,"Choi说。"我们认为,这些模型比那些在斑块形成之前就进行此类实验的其他模型,更能反映我们在许多出现阿尔茨海默病症状的患者身上所看到的情况。"

在这些阿尔茨海默病小鼠中,研究团队过表达或敲除了Sox9,然后在六个月内评估了每只小鼠的认知功能,考察了它们识别物体或位置的能力。在实验结束时,研究人员测量了大脑中的斑块沉积情况。



与降低Sox9表达相比,增加其表达产生了相反的效果。敲除Sox9加速了斑块形成,降低了星形胶质细胞的复杂性,并减少了淀粉样蛋白沉积的清除。而过表达则逆转了这些趋势,促进了斑块清除,同时增加了细胞的活性和复杂性。重要的是,过表达Sox9还保护了这些小鼠的认知功能,表明星形胶质细胞清除斑块能够阻止神经退行性相关的认知衰退。

"我们发现,增加Sox9表达会触发星形胶质细胞吞噬更多的淀粉样蛋白斑块,就像真空吸尘器一样将它们从大脑中清除,"Deneen说。"目前的大多数治疗方法侧重于神经元或试图阻止淀粉样蛋白斑块的形成。这项研究表明,增强星形胶质细胞的自然清洁能力可能同样重要。"

Choi、Deneen及其同事谨慎指出,需要更多研究来了解Sox9在人类大脑中随时间推移的工作机制。但他们的工作为有朝一日利用星形胶质细胞的力量来对抗神经退行性疾病的疗法打开了大门。